#新华妙笔简介
新华妙笔是一款智能公文写作助手,依托自然语言处理、知识图谱与深度学习技术,助力高效撰写报告、总结、讲话稿等政务文书。打开应用后,进入首页选择AI写作功能,选定文体类型,输入标题与关键词,系统即刻生成内容摘要与结构化大纲。用户可自由调整章节内容,AI实时补全全文,确保逻辑严谨、表达规范。撰写过程中,支持续写优化、智能校对、图文插入等实用功能,显著提升写作效率与质量。所有文档自动保存至“我的”文件夹,便于随时查阅与管理。新华妙笔深度融合人工智能与办公场景,让复杂公文写作变得简单、精准、高效,是新时代机关工作人员的得力助手。
2、选好写作分类:报告、总结、新闻、讲话等,再选类型(年度/季度/月度总结、述职报告等),点下一步。

3、输标题和关键词,继续点下一步。

4、生成摘要内容,你可以编辑或更换摘要。

5、编辑或增删大纲,AI将按此生成全文。

6、生成完毕,点使用内容。

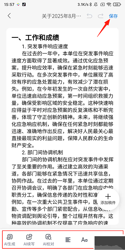
7、在编辑页用续写、校对、插图片等工具改全文,改完后点右上角保存。

8、保存的文档可在“我的-我的文档”中查看。

新华妙笔软件亮点
1、集成前沿技术:采用了自然语言处理、知识图谱、数据挖掘及AI深度学习等前沿技术,保证公文写起来高效。
2、丰富资源库:汇集14个数据库资源,提供40类范文搜索、18类素材搜索等,满足多种写作需要。
3、专业学习平台:提供海量专业资料学习,支持智能搜索和会议学习,全面提升写作能力与知识水平。
4、高效协作功能:设有单位管理和团队空间,支持随时查看文档、共享配额,实现无缝协作。
5、安全保障:确保写作过程的安全性,防止信息泄露,保护用户权益。
新华妙笔app常见问题
1、新华妙笔是免费的吗?新用户注册登录后有免费使用期限和次数,但之后需要付费才能正常使用。
2、新华妙笔是哪个公司的?软件由新华通讯社媒体融合生产技术与系统国家重点实验室与博特智能公司联合研发,新华融合媒体科技发展(北京)有限公司是相关运营主体。
3、新华妙笔可以画画吗?不可以。软件专为公文写作用户打造,不支持画画、AI绘画等功能。
新华妙笔app更新日志
v1.4.1版本:
知识库全新上线,支持创建个人知识库和团队知识库。AI写作(新旧)版本支持引用知识库内容生成,可自定义设定写作素材。AI写作生成结果支持查看引用来源,可下载导出引用来源。